Overview
This article underscores the importance of mastering authorization and referral processes as a critical component for effective market access in healthcare, especially within the Medicare framework. The complexities and administrative burdens associated with obtaining necessary approvals are significant. By enhancing understanding and utilizing tools such as EHR systems and prior approval software, healthcare providers can improve efficiency. Ultimately, this leads to better patient care outcomes, making it essential for stakeholders to engage with these insights.
Introduction
Navigating the intricate world of healthcare necessitates a firm grasp of authorization and referral processes, particularly within the Medicare framework, where these elements are pivotal in accessing essential services. A comprehensive understanding of these processes not only streamlines patient care but also enhances market access strategies that can significantly improve healthcare delivery. However, with an alarming number of prior authorization requests denied each year, the challenge persists: how can healthcare providers effectively manage these complexities to ensure timely and appropriate care for their patients?
Understand Authorization and Referral Basics
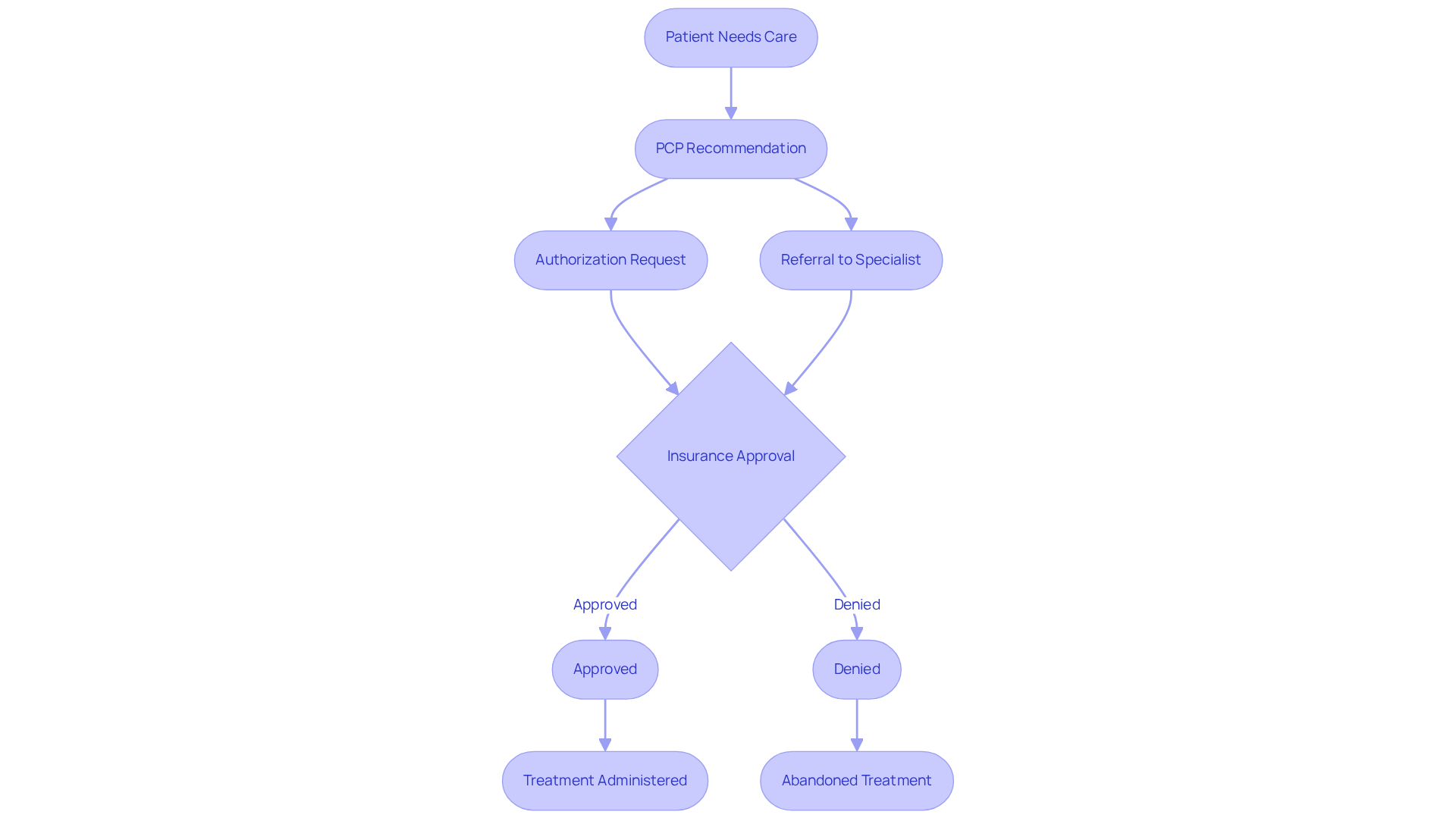
In the healthcare landscape, authorization and referral are pivotal elements that significantly influence access to essential services, particularly within the Medicare framework.
Authorization and referral necessitate that healthcare providers secure consent from a client’s coverage provider prior to administering specific treatments or services. This process ensures that the proposed care aligns with the individual’s insurance coverage and is deemed medically necessary. In 2021, Medicare Advantage insurers processed over 35 million prior authorization requests, with an alarming 3.2 million being fully or partially denied. Such statistics underscore the administrative burden placed on healthcare providers as they navigate the complexities of obtaining these approvals, especially considering the various interventions dictated by NDC and HCPCS codes that guide treatment pathways.
Authorization and referral refer to an official recommendation made by a primary care physician (PCP) directing an individual to a specialist or additional services. Referrals are essential for coordinating care, ensuring that individuals receive appropriate treatment tailored to their health needs. However, challenges persist; communication breakdowns between referring doctors and specialists can lead to delays and inefficiencies, ultimately impacting outcomes. In fact, 94% of individuals report experiencing delays in care due to cumbersome prior approval systems, with 78% abandoning treatment as a consequence. Understanding the is crucial for navigating the treatment journey from diagnosis to resolution, particularly across Medicare A, B, and D benefits.
Grasping these processes is essential for healthcare professionals as they navigate the intricate dynamics of care and insurance requirements. This knowledge not only enhances access for individuals but also informs effective market access strategies, ultimately improving healthcare delivery and outcomes.

Initiate Authorization and Referral Requests
To initiate authorization and referral requests, adhere to the following steps:
- Verify Individual Information: Ensure you possess accurate details of the individual, including their , medical history, and the specific services needed.
- Establish Requirement: Evaluate whether the service necessitates prior approval or a referral based on the patient’s coverage plan. This information can typically be found in the provider manual or by contacting the insurance company.
- Authorization and referral are crucial for the process. Complete the required authorization and referral forms. This may involve detailing the patient’s condition, the proposed treatment, and any supporting documentation.
- Submit the Request: Send the completed forms to the relevant provider. This can often be accomplished electronically through a provider portal or via fax.
- Follow Up: After submission, contact the provider to confirm receipt and check the status of the application. This step is crucial to avoid delays in patient care.

Troubleshoot Common Authorization and Referral Issues
Common issues that may arise during the authorization and referral process encompass denials, delays, miscommunication, and documentation errors.
Denials: When a request is denied, it is crucial to carefully review the reason provided by the insurance company. Common causes for denials include a lack of medical necessity or incomplete documentation. To effectively address this, gather additional information and resubmit the application. Notably, documentation errors account for a significant portion of denied requests, underscoring the urgency of resolving these issues. Alarmingly, one-third of doctors have reported that a previous approval delay resulted in a serious adverse event, emphasizing the critical importance of timely and accurate submissions.
In instances of delays in authorization and referral, it is advisable to verify the submission status with the coverage provider. Confirm that all required documentation has been submitted correctly. Decision delays can range from 3 to 10 days, creating operational challenges that affect patient care and complicate scheduling.
Miscommunication: Effective communication among healthcare providers, patients, and insurance companies is vital. Misunderstandings can lead to unnecessary delays or denials. Utilizing client portals or direct communication channels can help clarify uncertainties and . As Jack Resneck, MD, insightfully noted, “The time required for my office team and me to navigate that process for nearly all the prescriptions we issue has become a significant issue for us and those we serve.”
Documentation Errors: It is imperative to double-check all forms for accuracy prior to submission. Errors in patient information or service details can result in denials or delays. Implementing a checklist to ensure that all necessary information is included can greatly reduce the likelihood of errors. Doctors often invest considerable time managing these approvals, with an average practice submitting approximately 45 prior approvals weekly. The cost of managing previous approvals is around $11,000 per clinician annually, highlighting the critical need for efficiency in documentation.

Leverage Tools and Resources for Efficiency
To enhance efficiency in managing authorization and referral, healthcare organizations should consider several essential tools and resources.
- Electronic Health Records (EHR): Implementing EHR systems that integrate authorization and referral management features is crucial. These systems streamline the submission process and provide real-time tracking of status updates, significantly reducing administrative burdens. Notably, over 95% of non-federal acute care hospitals in the U.S. have adopted certified EHR systems, underscoring their vital role in modern healthcare. As healthcare IT experts assert, “EHR implementation leads to 86% faster access to patient records,” emphasizing the substantial efficiency gains these systems offer.
- Payer Portals: Familiarizing oneself with the online platforms provided by insurance firms is vital. These platforms enable providers to submit inquiries, verify statuses, and engage directly with claims representatives. Utilizing these portals can expedite the approval process and enhance communication efficiency.
- Prior Approval Software: Investing in specialized software designed to streamline prior approval requests is highly beneficial. Such tools often feature automated tracking, reminders, and analytics, which improve workflow and minimize delays. Successful implementations have shown that this software can lead to a by ensuring prompt approvals. For instance, a recent case study revealed that hospitals employing prior approval software experienced significant enhancements in operational efficiency.
- Training Resources: Continuous training for personnel on the latest approval and referral procedures, including updates from insurance providers, is essential. This approach ensures that all team members are well-informed and capable of handling requests efficiently, ultimately improving patient care and operational effectiveness. However, it is crucial to recognize that ongoing training is necessary to address challenges such as maintenance costs and staff cooperation, which can impact the effectiveness of EHR systems.
By leveraging these tools and resources, healthcare organizations can navigate the complexities of authorization and referral more effectively.

Conclusion
Navigating the complexities of authorization and referral is essential for effective market access in healthcare. By understanding these processes, healthcare providers can significantly enhance patient access to necessary services while ensuring compliance with insurance requirements. The intricate dynamics of authorization and referral not only impact patient care but also play a crucial role in shaping the overall efficiency of healthcare delivery systems.
Key insights regarding the importance of:
- Accurate documentation
- Effective communication
- Utilization of technology to streamline authorization and referral processes
have been provided throughout the article. From verifying individual information to troubleshooting common issues such as denials and delays, each step in the process is vital for ensuring timely access to care. The implementation of electronic health records, payer portals, and specialized software emerges as a critical strategy for reducing administrative burdens and improving operational efficiency.
Ultimately, the significance of mastering authorization and referral cannot be overstated. As healthcare continues to evolve, embracing these best practices and leveraging available tools will not only enhance patient outcomes but also foster a more efficient healthcare system. Healthcare providers are encouraged to prioritize these strategies, ensuring that patients receive the timely and appropriate care they deserve while navigating the complexities of insurance requirements with confidence.