Overview
The article delineates ten essential features of healthcare claims management software, including:
- Automated claims processing
- Real-time eligibility verification
- Advanced analytics
Each feature is designed to enhance efficiency and accuracy within the claims process, thereby capturing the reader’s attention with its significance. Supporting evidence illustrates the impact of these features on:
- Reducing errors
- Enhancing patient satisfaction
- Ultimately driving improved financial performance for healthcare organizations
This compelling data underscores the importance of adopting such software solutions, inviting readers to consider their potential benefits in the healthcare landscape.
Introduction
In an industry where precision and efficiency are paramount, the role of healthcare claims management software stands as a pivotal element. This technology not only streamlines the intricate reimbursement processes but also significantly enhances patient care and operational efficiency. Readers will uncover the ten essential features that can revolutionize claims management, providing insights into how these tools can effectively mitigate errors, reduce denials, and ultimately drive financial success for healthcare providers. As the landscape evolves, organizations must consider:
- How can they ensure they are leveraging these technologies to their fullest potential while adeptly navigating the challenges of compliance and integration?
CareSet: Comprehensive Medicare Data Analysis for Claims Management
CareSet excels in extracting and interpreting intricate Medicare information, delivering invaluable insights that empower stakeholders to make informed decisions. With an analysis of over $1.1 trillion in , CareSet provides a comprehensive view of treatment trends and provider networks—critical components for effective reimbursement management. This wealth of information enables medical entities to leverage healthcare claims management software to pinpoint deficiencies in care, streamline their reimbursement processes, and ultimately enhance both patient outcomes and financial performance.
The significance of Medicare information is underscored by the fact that, in 2024, nearly 54% of beneficiaries eligible for Medicare Advantage were enrolled in such plans, highlighting the increasing reliance on these insights for strategic planning. Successful medical institutions have harnessed Medicare reimbursement data to improve operational efficiencies and patient engagement, illustrating the transformative potential of thorough data analysis in the healthcare sector.

Automated Claims Processing: Streamline Workflows and Reduce Errors
Automated processing of requests significantly transforms workflows by greatly reducing manual data input and the associated risk of errors. By adopting healthcare claims management software, medical organizations can accelerate submissions, ensure precision, and achieve faster reimbursements. This efficiency not only enhances but also improves the patient experience by shortening wait times for approval. Healthcare providers employing automation have reported a remarkable 90% decrease in error rates for submissions, with automated systems achieving an error rate of around 2%. Furthermore, processing speeds can increase by up to 300% compared to manual methods. Entities that embrace automation can anticipate a return on investment within 12 months, as operational expenses decrease by as much as 30%.
To minimize mistakes in processing requests by 2025, optimal strategies include:
- Regular audits of processed submissions
- Daily evaluations of system alerts
- Ongoing training for staff to ensure proficiency with automated systems
By implementing these strategies, medical organizations can effectively navigate the complexities of reimbursement processes using healthcare claims management software, ultimately leading to better patient outcomes and streamlined operations. As the sector progresses, it is projected that by 2025, 85% of all requests will be fully automated, underscoring the critical importance of adopting these technologies.

Real-Time Eligibility Verification: Enhance Accuracy and Speed
Real-time eligibility verification empowers medical providers to swiftly confirm a patient’s insurance coverage, ensuring that submissions are legitimate prior to dispatch. This capability significantly stemming from eligibility issues, thus enhancing the accuracy of submissions and expediting the reimbursement process. By embracing real-time verification tools, healthcare institutions not only bolster their financial stability but also elevate patient satisfaction.
Industry leaders emphasize that:
- 67% of denial occurrences can be averted through upfront verification, highlighting the transformative impact of these systems on processing efficiency.
- Organizations that implement automated verification report a notable decline in denial rates, with some achieving a return on investment of up to 5.7:1 over three years.
- Efficient real-time eligibility verification can lead to a remarkable 40% reduction in denials, underscoring its critical role in navigating the complexities of medical billing and ensuring a seamless financial process.

Claims Scrubbing: Minimize Denials with Pre-Submission Checks
Claims cleaning is a critical procedure that involves using healthcare claims management software to thoroughly examine submissions for errors and ensure compliance with payer guidelines prior to submission. By utilizing advanced scrubbing tools, healthcare claims management software enables healthcare entities to identify and rectify errors early in the process, significantly reducing the likelihood of denials. This proactive approach not only streamlines operations but also enhances revenue by facilitating more using healthcare claims management software.
For instance, organizations that have adopted automated scrubbing of submissions have reported substantial improvements in their acceptance rates. Leading practices achieve first-pass rates of 98 percent or higher, showcasing the effectiveness of healthcare claims management software in reducing denials. In fact, preventing just 50% of avoidable denials could save healthcare providers approximately $2 billion annually, underscoring the financial advantages of implementing robust scrubbing processes through healthcare claims management software.
The optimal methods for minimizing denials through scrubbing include:
- Comprehensive training for personnel on coding accuracy and payer-specific guidelines
- The use of healthcare claims management software to automate the scrubbing process
With nearly 70,000 diagnosis codes in the ICD-10-CM system, mastering these codes is vital for medical coders to ensure compliance and precision.
The impact of healthcare claims management software on denial rates is significant; entities that prioritize this software experience a noticeable decline in denied requests. A recent survey revealed that 73% of medical organizations face rejected requests 5%-15% of the time, with effective scrubbing practices being a key factor in mitigating this issue. By focusing on quality submissions rather than quantity, medical service providers can enhance their overall success rates and improve their healthcare claims management software for better revenue cycle management.

Denial Management: Recover Revenue Through Effective Tracking
Denial management is a critical process that involves monitoring and analyzing rejected requests to uncover patterns and root causes. By implementing robust denial management strategies with healthcare claims management software, healthcare organizations can successfully recover lost revenue and improve their financial performance. This includes:
- Conducting regular audits
- Offering comprehensive staff training
- Fostering collaboration with payers to swiftly resolve issues
Such proactive measures ensure that requests are resubmitted accurately and effectively, mitigating the financial impact of denials.
Statistics indicate that nearly 20% of all claims are denied, with up to 60% of returned claims never resubmitted. This underscores the need for medical providers to adopt healthcare claims management software for . For example, organizations that prioritize denial management are 77% more likely to pinpoint areas requiring process improvement, resulting in enhanced revenue recovery outcomes.
Case studies illustrate that medical service providers utilizing artificial intelligence in their request processing have seen significant reductions in denial rates, leading to improved financial outcomes. Additionally, financial analysts highlight that a proactive approach to denial management through healthcare claims management software can recover substantial amounts of previously lost revenue, emphasizing the importance of addressing denials before they escalate into larger financial challenges. By focusing on effective denial tracking and management, medical organizations can not only reclaim lost revenue but also bolster their overall financial health.

Integration Capabilities: Ensure Seamless Data Exchange Across Systems
Integration features in healthcare claims management software play a pivotal role in connecting various healthcare systems, including electronic health records (EHR) and billing platforms. This seamless transfer of information significantly enhances the , thereby reducing the likelihood of errors associated with manual data entry.
By 2025, organizations that prioritize effective inter-system communication can expect a remarkable:
- 40% reduction in compliance-related incidents pertaining to sensitive information management
- 33% decrease in administrative costs due to AI automation
This underscores the financial benefits of streamlined operations. For instance, medical service providers utilizing automated verification systems have reported a 60% improvement in approval times, illustrating the tangible impact of integration on operational efficiency.
Current best practices emphasize the need for standardized information formats and real-time synchronization to mitigate discrepancies. Organizations adopting these strategies have experienced a 25% reduction in overall processing errors.
As the healthcare landscape evolves, the importance of seamless information exchange in healthcare claims management software becomes increasingly critical, directly influencing accuracy and efficiency in claims processing across the board.

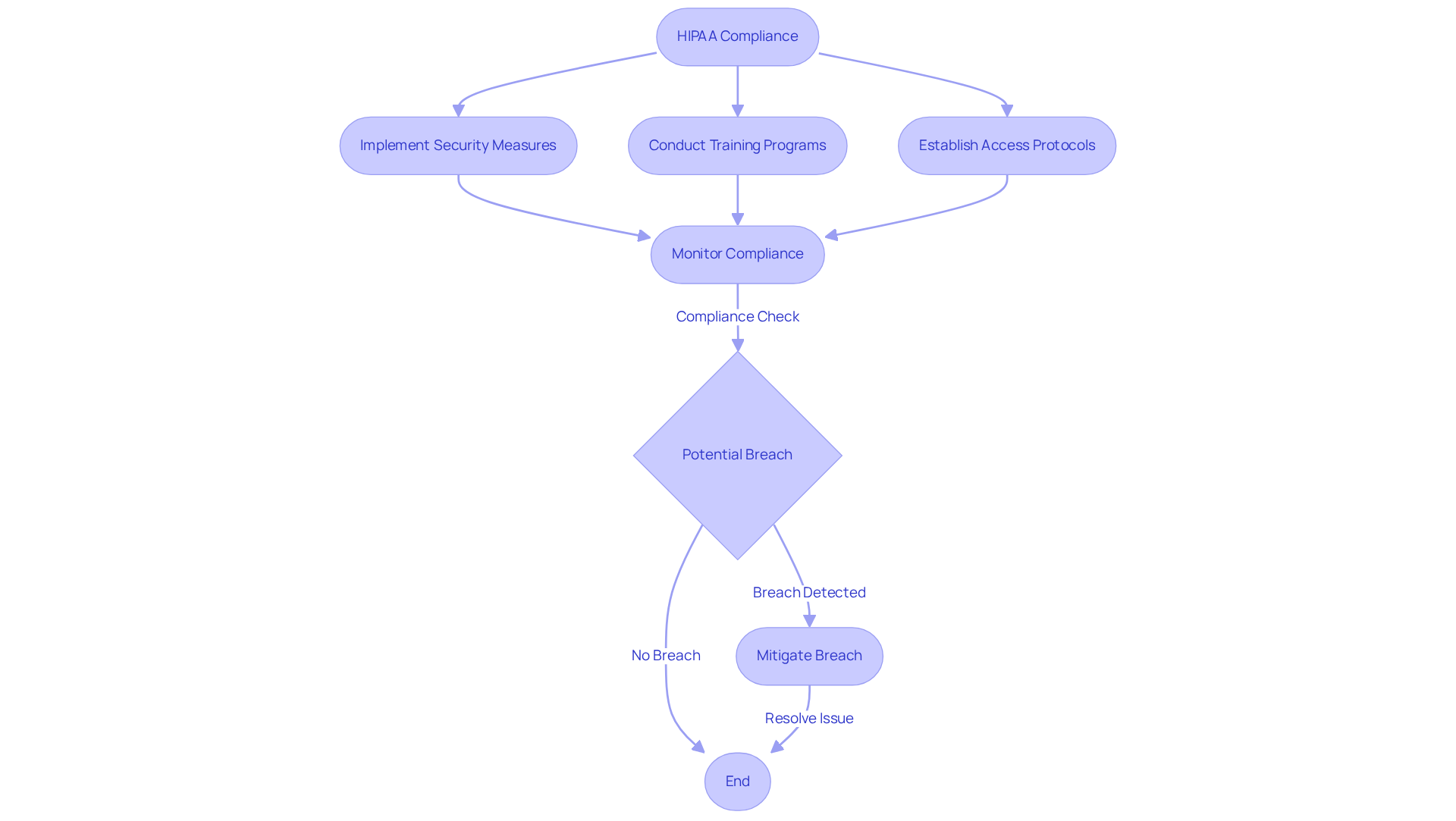
HIPAA Compliance: Safeguard Patient Data and Ensure Legal Adherence
HIPAA compliance is essential for the protection of patient information and the fulfillment of legal obligations by medical entities. Healthcare claims management software must incorporate robust security measures, such as encryption and access controls, to effectively safeguard sensitive data. Prioritizing HIPAA compliance not only sustains patient trust but also .
For instance, medical organizations that have implemented comprehensive training programs and stringent access protocols have successfully reduced information breaches and enhanced their compliance posture. Legal experts emphasize that a proactive approach to HIPAA compliance is vital, as it directly impacts patient information security and the integrity of the organization.
Given the medical sector’s significant rise in information breaches—accounting for 32% of all documented incidents from 2015 to 2022—adhering to HIPAA standards is more critical than ever. Organizations that diligently protect patient data not only preserve their reputation but also foster a more secure healthcare environment.

User-Friendly Interface: Improve Staff Efficiency and Satisfaction
An intuitive interface is essential for management software, enabling personnel to navigate the system effortlessly and effectively. Prioritizing intuitive design enhances staff productivity and satisfaction, significantly reducing the learning curve associated with new software. This improvement leads to faster claims processing and fosters a more positive work environment for employees. For instance, entities embracing user-friendly interfaces report up to a 30% decrease in task completion time, reinforcing findings that effective design can greatly improve operational efficiency in medical environments.
Current best practices emphasize integrating responsive design, clear feedback mechanisms, and customizable dashboards to streamline workflows further. Continuous adaptation of the design based on user feedback is crucial for maintaining an effective user interface, ensuring it meets the evolving needs of staff. Accessibility and inclusivity should also be integral to the design process, broadening the potential user base and enhancing overall user satisfaction. As medical services evolve, prioritizing intuitive software design will be vital for maintaining operational efficiency and enhancing staff engagement.
As noted by industry experts, “Good design is like a refrigerator—when it works, no one notices, but when it doesn’t, it stinks.” This underscores the importance of investing in to foster a productive and satisfying work environment.

Advanced Analytics: Leverage Data for Informed Decision-Making
Advanced analytics tools integrated into healthcare claims management software empower medical institutions to conduct thorough evaluations of data, particularly leveraging insights from CareSet’s extensive Medicare information. By harnessing these insights, organizations can uncover trends, streamline workflows, and significantly enhance patient care. This not only facilitates informed decision-making but also contributes to improved financial performance and patient outcomes.
For instance, medical providers utilizing predictive analytics have reported a remarkable 20% decrease in costs, underscoring the potential for substantial savings and efficiency improvements. Furthermore, organizations that adopt robust analytics frameworks can achieve a 40% reduction in processing expenses, allowing them to allocate resources more effectively and focus on delivering high-quality care.
As the healthcare landscape continues to evolve, the integration of advanced analytics, particularly through healthcare claims management software like CareSet’s innovative data science products, will be essential for optimizing operational efficiencies and enhancing the overall patient experience.

Robust Customer Support: Ensure Continuous Operations and Quick Issue Resolution
Strong customer support is essential for management software; it ensures that technical issues are resolved swiftly and effectively. Prompt support minimizes downtime, allowing businesses to maintain seamless operations. This assistance is crucial for improving request processing and enabling personnel to focus on their primary responsibilities without interruptions.
In 2025, trends indicate that medical organizations are increasingly adopting automated solutions, with 46% of respondents evaluating or implementing LLM-based solutions like ChatGPT. This shift not only accelerates issue resolution but also boosts overall user satisfaction.
To guarantee uninterrupted operations, adopting proactive support strategies is vital; can significantly enhance customer satisfaction, as 95% of policyholders identified speed of resolution as the key factor in their contentment. Furthermore, investing in comprehensive customer support is imperative, as customers experiencing service issues are 400% more likely to take their business elsewhere.
To further refine management processes, healthcare providers should consider specific proactive measures, such as leveraging healthcare claims management software to identify and address potential bottlenecks in real-time. This approach ensures that claims are processed efficiently and accurately, which is essential for preserving patient trust and satisfaction.

Conclusion
Healthcare claims management software stands as a crucial element for medical organizations intent on enhancing operational efficiency and improving patient outcomes. By integrating essential features such as automated claims processing, real-time eligibility verification, and advanced analytics, healthcare providers can significantly streamline workflows, reduce errors, and recover lost revenue. The emphasis on robust customer support and HIPAA compliance further underscores the necessity of maintaining a secure and efficient claims management process.
Key insights throughout the article reveal how leveraging tools like CareSet’s Medicare data analysis can empower organizations to make informed decisions. Automated systems lead to remarkable reductions in error rates and processing times. Additionally, the implementation of claims scrubbing and denial management strategies showcases proactive measures essential for minimizing denials and enhancing financial performance.
As the healthcare landscape evolves, adopting these technologies and strategies is crucial for organizations striving to remain competitive and deliver high-quality care. Embracing the features of healthcare claims management software not only facilitates improved operational efficiencies but also fosters a more patient-centered approach, ensuring healthcare providers can meet the demands of an increasingly complex industry. The time to invest in these essential tools and practices is now, as they hold the key to transforming healthcare claims management into a seamless and effective process.